您好,欢迎来到南宁新航道官方网站! 英语高能高分 就上新航道!
留学院校库
南宁新航道
课程站
收藏
课程
搜索
雅思
课程
备考
托福
课程
备考
SAT
课程
备考
网上报名
校区地图
学员论坛
您当前的位置 >>
南宁学校
>>
考情分析
>> 文章正文
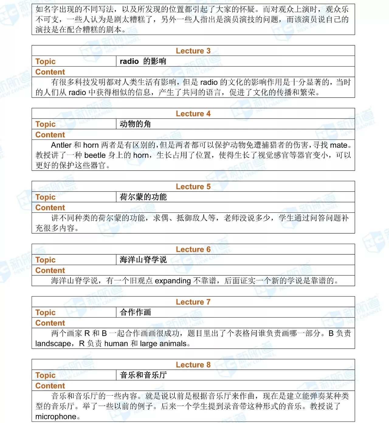
201多年12月16日托福考试回忆
2018年01月24日 05:16
供稿单位:互联网 责编:
[freemarker标签异常,请联系网站管理员]
浏览
0
次
开班预告
热门文章
05/22
名师博文
更多
雅思作文误区:观点含蓄
雅思考试遇到不会表达的词汇,该怎么办?
如何提升雅思阅读速度?
雅思口语考试的误区,你知道多少?
友情链接